Сигнализация Cenmax — надежное решение для безопасности дома и автомобиля. В статье рассмотрим три модели охранных систем этого бренда, их ключевые особенности и преимущества, а также предоставим инструкции по установке и использованию. Это будет полезно как для тех, кто планирует приобрести сигнализацию, так и для владельцев, желающих эффективно использовать свои устройства.
Немного о компании Cenmax
Российская компания РГ-Авто начала свою деятельность в 2001 году. Основное направление работы — это разработка и производство высокотехнологичного автомобильного оборудования. Производственные мощности расположены в четырех странах: России, Южной Корее, Китае и Тайване. Главный завод находится в Тайване, где российские инженеры активно участвуют в процессе и контролируют качество выпускаемой продукции.
Компания предлагает широкий ассортимент охранных систем для автомобилей. В линейке представлены как бюджетные модели с односторонней связью, так и более сложные двухканальные системы, которые обладают функцией дистанционного автоматического запуска двигателя.
Сигнализация cenmax полностью адаптирована к российским климатическим условиям и подходит для установки на автомобили как с автоматической, так и с механической коробкой передач.
Эксперты отмечают, что сигнализация Cenmax представляет собой надежное решение для защиты автомобилей. В линейке бренда выделяются три модели, каждая из которых обладает уникальными функциями. Первая модель, Cenmax 100, предлагает базовую защиту с возможностью дистанционного управления, что делает её идеальной для бюджетных пользователей. Вторая модель, Cenmax 200, включает дополнительные функции, такие как датчики удара и возможность подключения к мобильному приложению, что обеспечивает более высокий уровень безопасности. Третья модель, Cenmax 300, предназначена для тех, кто ищет максимальную защиту, включая GPS-трекинг и интеграцию с системами умного дома. Установка сигнализации не требует специальных навыков, однако эксперты рекомендуют обратиться к профессионалам для достижения наилучших результатов. Инструкция по использованию проста и понятна, что позволяет владельцам быстро освоить все функции устройства.
https://youtube.com/watch?v=8Bh4uuPg1wQ
Системы охраны Cenmax
Наибольшей популярностью среди владельцев транспортных средств пользуются сигнализации с двухсторонней связью и функцией автозапуска двигателя. В большинстве моделей используется диалоговая связь и динамический код между брелоком и центральным блоком, что исключает возможность сканирования сигнала. Наличие иммобилайзера позволяет надежно блокировать запуск двигателя даже в случае проникновения злоумышленника в салон автомобиля. Охранные системы cenmax отличаются высокой степенью защиты и надежностью.
Технические характеристики всех моделей одинаковы и имеют следующие параметры:
- величина тока управления центральным замком составляет 15 ампер;
- величина тока для блокировки двигателя: 30 ампер;
- сила тока сигнальных огней: 10 ампер;
- величина тока при дистанционном запуске двигателя не превышает 30 ампер;
- датчик удара: пьезоэлектрический или микрофонный, позволяющий прослушивать салон автомашины;
- дальность действия канала управления: 500-800 метров;
- дальность действия работы брелока в режиме пейджера: не менее 900 метров;
- рабочий температурный режим: от -40 до +85 градусов.
Модельный ряд достаточно большой и обеспечивает выбор на любой вкус покупателя. Каждая сигнализация cenmax имеет собственные функции и особенности, рассмотрим некоторые из них.
| Модель Cenmax | Основные характеристики | Особенности установки и использования |
|---|---|---|
| Cenmax Vigilant ST-5 | Двусторонняя связь, дальность до 1200 м, турботаймер, функция поиска автомобиля, блокировка двигателя. | Простая установка, интуитивно понятное меню брелока, возможность подключения дополнительных датчиков (удара, объема). |
| Cenmax Vigilant V-7 | Двусторонняя связь, дальность до 1500 м, автозапуск двигателя, турботаймер, функция “Комфорт”, защита от угона. | Расширенные возможности автозапуска (по температуре, по времени), программируемые функции, совместимость с CAN-шиной. |
| Cenmax Vigilant V-8 | Двусторонняя связь, дальность до 2000 м, автозапуск двигателя, турботаймер, GPS/ГЛОНАСС мониторинг, управление со смартфона. | Максимальная функциональность, удаленное управление через мобильное приложение, отслеживание местоположения автомобиля, уведомления о событиях. |
Интересные факты
Вот несколько интересных фактов о сигнализациях Cenmax:
-
Инновационные технологии: Сигнализации Cenmax используют современные технологии, такие как GSM-связь и Bluetooth, что позволяет владельцам автомобилей управлять системой через мобильное приложение. Это обеспечивает удобство и возможность удаленного контроля за состоянием автомобиля.
-
Многоуровневая защита: Модели сигнализаций Cenmax предлагают многоуровневую защиту, включая датчики движения, удара и открытия дверей. Некоторые модели также имеют функцию автозапуска двигателя, что позволяет заранее прогревать или охлаждать салон автомобиля.
-
Простота установки: Сигнализации Cenmax разработаны с учетом простоты установки. В комплекте часто идут подробные инструкции и схемы подключения, что позволяет даже новичкам без особых навыков справиться с установкой системы самостоятельно. Это делает их доступными для широкой аудитории пользователей.
https://youtube.com/watch?v=JVSpx5K89Ps
Cenmax V-5A
Микропроцессорный модуль системы оборудован независимым источником питания, что обеспечивает сохранение настроек даже при отключении от аккумулятора автомобиля. Он также включает двухуровневый контроллер удара.
Двусторонняя связь предотвращает возможность перехвата сигнала сторонними устройствами. Функция запуска двигателя по таймеру дает возможность автоматически прогревать автомобиль.
Cenmax V-6A
Охранная система имеет шесть независимых зон охраны. Функция тихой охраны позволяет бесшумно активировать и отключать охранный режим. В случае необходимости можно включить сигнализацию при заведенном двигателе.
Опция «паника» позволяет произвести блокировку двигателя в случае захвата автомобиля злоумышленником. При установке или наличии доводчиков стеклоподъемника возможно подключение функции их управления. Для передачи сигнала используется динамическая связь.
Cenmax Vigilant ST-7A
Данная модель обладает множеством полезных функций и оснащена информативным дисплеем, на котором отображается состояние всех доступных опций. Иммобилайзер обеспечивает дополнительную защиту от кражи автомобиля, блокируя систему управления двигателем. Автозапуск можно активировать как с помощью дистанционного пульта, так и с использованием таймера, установленного на определенное время. Также предусмотрен режим периодического запуска двигателя и прогрева салона.
Стандартная комплектация сигнализации Cenmax
Вне зависимости от модификации сигнализация cenmax имеет стандартную комплектацию, в перечень которой входит:
- системный центральный блок;
- два брелока, один из которых снабжен жидкокристаллическим дисплеем;
- датчики;
- провода, необходимые для подключения;
- колокол сирены;
- кнопка SLAV;
- конечные выключатели для капота и крышки багажника;
- сигнальный модуль приема;
- инструкция по эксплуатации и установке сигнализации.
Некоторые различия могут быть в количестве датчиков в зависимости от модели охранной системы.
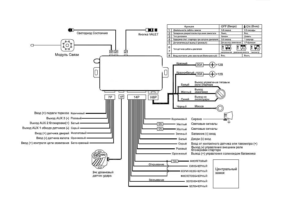
Особенности установки сигнализации Cenmax
Согласно рекомендациям инструкции, центральный блок системы безопасности должен быть размещен в салоне автомобиля в области, защищенной от влаги и высоких температур. Антенна с приемным модулем должна находиться на возвышении для улучшения качества приема сигнала. Важно, чтобы рядом с антенной не находились металлические части кузова и электрические провода, так как они могут создавать помехи для радиосигнала.
Запрещается изменять длину антенны.
Кнопка SLAV для аварийного отключения сигнализации должна устанавливаться в скрытом месте, известном только владельцу автомобиля.
Сирена обычно устанавливается в моторном отсеке, но также может быть размещена в багажнике. При установке раструб сирены следует направить вниз, чтобы предотвратить попадание влаги внутрь устройства. Установка сирены рядом с выпускным коллектором не рекомендуется из-за риска перегрева.
Датчик удара устанавливается внутри салона на металлические элементы кузова. Его следует размещать вдоль продольной оси автомобиля. Крепление осуществляется с помощью саморезов, которые обеспечивают надежное прилегание датчика к кузову. Использование двухстороннего скотча для крепления не допускается.
Все силовые электрические цепи должны быть защищены предохранителями.
Рекомендуется проводить установку сигнализации в специализированных сервисах, где работают опытные мастера, обладающие необходимыми навыками для установки охранных систем.
Инструкция по использованию сигнализации Cenmax
Вся необходимая информация расположена на дисплее брелока. Настройка и управление охранной системой производится с помощью кнопок. Интуитивно понятные иконки на дисплее позволяют легко управлять имеющимися функциями. На главный брелок следует установить пароль, состоящий из двух цифр.
ПИН-код вводится в следующей последовательности:
- При открытой водительской двери включается зажигание и производится нажатие на кнопку Valet. Количество нажатий будет соответствовать первой цифре кода.
- Выключить зажигание.
- При повторном включении зажигания нажатием кнопки Valet ввести значение второй цифры.
- Проверить правильность установки кода.
Каждый может попасть в ситуацию, когда необходимо отключить сигнализацию при потери или неисправности брелока. Для снятия с охраны следует произвести следующие действия:
- Открыть дверь ключом.
- Вставить ключ в центральный замок и включить зажигание.
- Нажать на кнопку отключения три раза.
- Отключить зажигание.
- Звук сигнала и моргнувшие один раз поворотные огни будет свидетельствовать о снятии с охранного режима.
При необходимости установить охранный режим без брелока следует проделать точно такие же действия.
Для отключения или подключения требуемых функций на основном брелоке расположены четыре кнопки управления. В приведенной ниже таблице наглядно показаны способы установки некоторых параметров.
Особенности сигнализации Cenmax
Владельцы автомобилей с механической трансмиссией могут порадоваться новому предложению — установке сигнализации cenmax с функцией автозапуска. Этот прибор способен функционировать в широком температурном диапазоне от -40 до +85 градусов, что гарантирует его надежную работу в различных климатических условиях. Некоторые модели предлагают дополнительные возможности, среди которых можно выделить:
- настройку сигналов;
- мониторинг температуры двигателя;
- выбор звуковых сигналов для датчиков;
- установку таймера и будильника;
- управление освещением в салоне.
Резюме
Фирма Cenmax постоянно создает и совершенствует новые модели в условиях жесткой конкуренции. За 18 лет работы смогла создать положительный имидж , а продукция продается почти во всех странах мира. Пожалуй, это и есть самая объективная оценка продукции Cenmax.
https://youtube.com/watch?v=R-1pRIXE1ZA
Сравнение моделей сигнализаций Cenmax
Модель Cenmax C-1
Сигнализация Cenmax C-1 представляет собой базовую модель, которая идеально подходит для установки на автомобили с минимальными требованиями к безопасности. Она оснащена датчиком удара, который реагирует на попытки взлома, а также имеет функцию автоматического включения при открытии двери. Установка данной модели не требует специальных навыков и может быть выполнена самостоятельно. В комплект входят все необходимые элементы для монтажа, включая проводку и крепежные детали.
Основные характеристики:
- Датчик удара: да
- Автоматическое включение: да
- Дистанционное управление: 2 пульта
- Звуковая сигнализация: 120 дБ
Пользователи отмечают простоту в использовании и надежность работы, однако для более серьезной защиты автомобиля может потребоваться установка дополнительных датчиков.
Модель Cenmax C-2
Cenmax C-2 является более продвинутой моделью, которая включает в себя дополнительные функции, такие как GPS-модуль для отслеживания местоположения автомобиля. Эта модель также поддерживает мобильное приложение, что позволяет управлять сигнализацией через смартфон. Установка C-2 требует больше времени и усилий, так как необходимо подключить GPS-модуль и настроить его.
Основные характеристики:
- Датчик удара: да
- GPS-модуль: да
- Мобильное приложение: да
- Дистанционное управление: 2 пульта
- Звуковая сигнализация: 130 дБ
Пользователи отмечают высокую степень защиты и удобство в использовании, однако стоит учитывать, что для работы GPS требуется стабильное подключение к сети.
Модель Cenmax C-3
Сигнализация Cenmax C-3 является флагманской моделью, которая сочетает в себе все лучшие функции предыдущих версий и добавляет новые возможности. Она оснащена системой бесконтактного доступа, что позволяет открывать автомобиль без использования ключей. Также в C-3 реализована функция автоматического отслеживания местоположения и уведомления владельца о попытках взлома через SMS.
Основные характеристики:
- Датчик удара: да
- GPS-модуль: да
- Бесконтактный доступ: да
- Мобильное приложение: да
- Дистанционное управление: 2 пульта
- Звуковая сигнализация: 140 дБ
Пользователи отмечают, что Cenmax C-3 обеспечивает максимальную защиту и удобство, однако установка может потребовать профессиональных навыков из-за сложности подключения всех функций.
Общее сравнение
Все три модели сигнализаций Cenmax имеют свои особенности и преимущества. Cenmax C-1 подойдет для тех, кто ищет простое и надежное решение, в то время как C-2 и C-3 предлагают более продвинутые функции для повышения уровня безопасности. Выбор модели зависит от индивидуальных потребностей владельца автомобиля и уровня защиты, который он хочет получить.
Вопрос-ответ
Как перезагрузить брелок для автосигнализации Cenmax?
Нажмите и удерживайте кнопку аварийного отключения в течение 6 секунд. Отпустите кнопку после 4 сигналов сирены.
Как снять блокировку двигателя Cenmax?
Для отключения блокировки двигателя нажмите кнопку 2 пульта управления или кнопку аварийного отключения. Для полного отключения режима нажмите кнопки 2 и 3 в той же последовательности, как и при включении.
Как настроить брелок Cenmax?
Как запрограммировать брелок сигнализации Cenmax ST-5? Нажмите одновременно кнопки 1 и 2 пульта управления. Отпустите кнопки после сигнала сирены. Код пульта записан в память системы. При необходимости запрограммировать другие пульты управления, повторите процедуру.
Советы
СОВЕТ №1
Перед покупкой сигнализации Cenmax, внимательно изучите характеристики каждой модели. Обратите внимание на такие параметры, как радиус действия, количество зон охраны и наличие дополнительных функций, таких как GSM-связь или возможность подключения к мобильному приложению.
СОВЕТ №2
При установке сигнализации следуйте инструкции производителя и не пренебрегайте рекомендациями по размещению датчиков. Правильное расположение датчиков движения и магнитных контактов существенно повысит эффективность системы охраны.
СОВЕТ №3
Регулярно проверяйте работоспособность сигнализации. Проводите тестирование системы, чтобы убедиться, что все датчики функционируют корректно, и не забывайте обновлять программное обеспечение, если это предусмотрено для вашей модели.
СОВЕТ №4
Не забывайте о важности обучения всех членов семьи правилам использования сигнализации. Убедитесь, что каждый знает, как включать и отключать систему, а также как реагировать на срабатывание сигнализации.






