С увеличением роли автомобилей в нашей жизни наличие надежного пускового устройства (ПЗУ) становится важным для их работоспособности. Эта статья предлагает четыре схемы пусковых устройств, которые можно сделать самостоятельно. Мы рассмотрим, как с помощью простых компонентов, таких как трансформатор и диодный мост, создать эффективное зарядное устройство, способное помочь в критической ситуации. Изучив схемы, вы сможете сэкономить средства и получить полезный опыт в электронике.
Общие сведения
Запуск двигателя внутреннего сгорания (ДВС) в зимний период представляет собой серьезную проблему. Летом, когда аккумулятор разрядился, это также может стать настоящим испытанием. Основная причина кроется в аккумуляторной батарее. Её ёмкость зависит от возраста и вязкости электролита, а состояние последнего, в свою очередь, зависит от температуры окружающей среды.
Рекомендуем ознакомиться с материалом нашего эксперта, который делится советами о том, как завести автомобиль в морозные дни.
При низких температурах электролит становится более густым, что замедляет химические реакции, необходимые для запуска стартера (ток снижается). Зимой аккумуляторы часто выходят из строя, так как запуск автомобиля требует значительно больше энергии, чем в теплое время года. Для решения этой проблемы используются автомобильные пуско-зарядные устройства (ПЗУ).
Не знаете, как изготовить лебедку из стартера своими руками? Обязательно ознакомьтесь с подробной и увлекательной статьей нашего специалиста.
Также рекомендуем прочитать материал нашего эксперта, в котором подробно описывается, как выполнить ремонт стартера самостоятельно.
Создание пускового устройства для автомобиля своими руками становится все более популярным среди автолюбителей. Эксперты отмечают, что существует несколько эффективных схем, которые позволяют собрать надежное ПЗУ. Первая схема включает использование литий-ионных аккумуляторов, что обеспечивает компактность и высокую емкость. Вторая схема основана на использовании свинцово-кислотных батарей, которые, хотя и тяжелее, но более доступны и дешевле. Третья схема предполагает применение солнечных панелей, что делает устройство экологически чистым и автономным. Наконец, четвертая схема сочетает в себе элементы предыдущих, позволяя создать универсальное устройство, способное работать в различных условиях. Все эти варианты требуют внимательного подхода к выбору компонентов и соблюдения техники безопасности, что подчеркивает важность предварительного изучения материалов и рекомендаций.
https://youtube.com/watch?v=iwEIGsGr7cg
Классификация пуско-зарядных устройств
Несмотря на похожие функции по запуску ДВС, ПЗУ бывают нескольких видов по исполнению и механизму.
Виды ПЗУ:
- трансформаторные;
- аккумуляторные;
- конденсаторные;
- импульсные.
Существуют также и заводские модели, среди которых нужно выбрать ПЗУ, запускающиеся без аккумулятора и работающего стабильно даже при сильном морозе.
На выходе каждого из них получается ток определённого значения и напряжение (U) 12 или 24 В (зависит от модели устройства).
Наиболее популярны трансформаторные ПЗУ, благодаря своей надёжности и ремонтоспособности. Однако и среди других видов есть достойные модели.
| Схема ПЗУ | Преимущества | Недостатки |
|---|---|---|
| Схема на основе конденсаторов большой емкости | Простота конструкции, высокая пусковая мощность, отсутствие необходимости в зарядке перед использованием | Высокая стоимость конденсаторов, большой размер и вес, ограниченное количество пусков без подзарядки |
| Схема на основе литий-ионных аккумуляторов | Компактность, легкий вес, высокая энергоемкость, возможность многократного использования | Высокая стоимость аккумуляторов, необходимость в контроллере заряда/разряда, чувствительность к низким температурам |
| Схема на основе свинцово-кислотного аккумулятора | Низкая стоимость, доступность компонентов, простота в обслуживании | Большой вес и размер, низкая энергоемкость по сравнению с литий-ионными, необходимость в регулярной подзарядке |
| Схема на основе суперконденсаторов (ионисторов) | Мгновенная отдача энергии, долгий срок службы, устойчивость к низким температурам, отсутствие необходимости в глубоком разряде | Высокая стоимость, ограниченная емкость, необходимость в балансировке ячеек |
Интересные факты
Вот несколько интересных фактов о пусковых устройствах для автомобилей, которые могут быть полезны при создании ПЗУ своими руками:
-
Принцип работы: Пусковое устройство (ПЗУ) работает на основе накопления энергии в аккумуляторе или конденсаторе, которая затем используется для запуска двигателя автомобиля. Важно, чтобы устройство обеспечивало достаточный ток для запуска, который может достигать 200-300 ампер в зависимости от типа двигателя.
-
Многофункциональность: Современные ПЗУ могут не только запускать двигатель, но и выполнять другие функции, такие как зарядка мобильных устройств, работа в качестве источника света (например, встроенные фонари) и даже запуск других электрических приборов. Это делает их универсальными и полезными в различных ситуациях.
-
Схемы подключения: Существует несколько схем подключения для создания ПЗУ своими руками, включая использование автомобильного аккумулятора, литий-ионных батарей и конденсаторов. Каждая схема имеет свои преимущества и недостатки, например, литий-ионные батареи легче и компактнее, но требуют более сложной схемы управления для безопасной эксплуатации.
Эти факты подчеркивают как технические аспекты, так и практическое применение пусковых устройств, что может быть полезно для тех, кто хочет создать свое собственное ПЗУ.
https://youtube.com/watch?v=8r5j28lQxg4
Трансформаторный тип
Принцип функционирования трансформаторных пуско-зарядных устройств (ПЗУ) достаточно прост. Трансформатор преобразует сетевое напряжение в пониженное переменное, которое затем выпрямляется с помощью диодного моста. После этого постоянный ток, содержащий пульсации, сглаживается с помощью конденсаторного фильтра. Далее происходит увеличение тока с использованием различных усилителей, основанных на транзисторах, тиристорах и других компонентах. К основным достоинствам трансформаторных ПЗУ можно отнести:
- надежность;
- высокая мощность;
- возможность запуска автомобиля при разряженном аккумуляторе;
- простота конструкции;
- регулировка напряжения и силы тока.
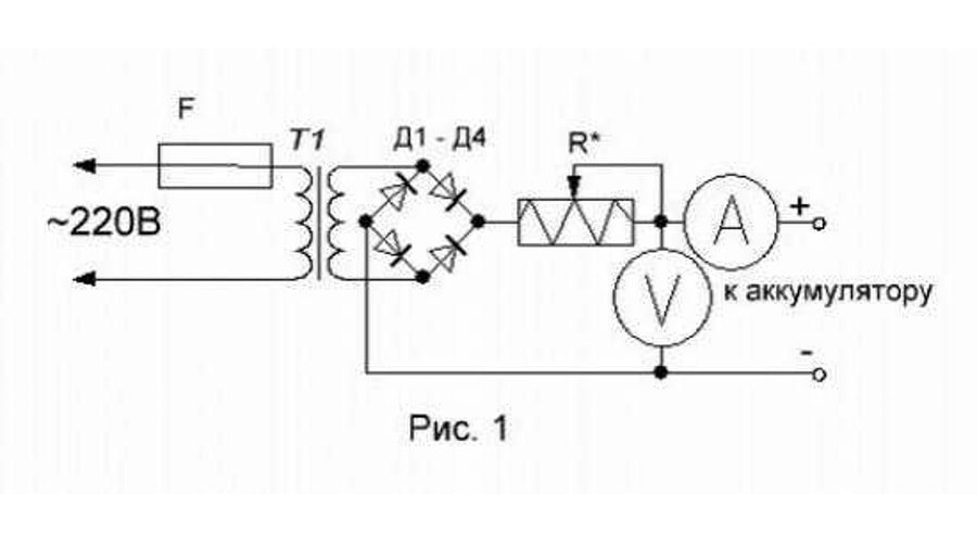
Однако у данного типа устройств есть и недостатки, такие как габариты и вес. Если нет возможности приобрести готовое устройство, можно самостоятельно собрать пуско-зарядное устройство для автомобиля. Трансформаторный вариант имеет достаточно простую конструкцию (схема 1).
Схема 1 — Самодельное пусковое устройство для автомобиля.
Для создания пуско-зарядного устройства своими руками, схема которого включает трансформатор и выпрямитель, необходимо найти радиодетали или приобрести их в специализированном магазине. Основные требования к трансформатору:
- мощность (P): 1,3−1,6 кВт;
- напряжение (U): 12−24 В (в зависимости от автомобиля);
- ток вторичной обмотки: 100−200 А (стартер при запуске двигателя потребляет около 100 А);
- площадь магнитопровода: 37 кв. см;
- сечения проводов первичной и вторичной обмоток: 2 и 10 кв. мм соответственно;
- количество витков вторичной обмотки подбирается в процессе расчета.
Диоды выбираются согласно справочным материалам и должны быть рассчитаны на высокий ток и обратное напряжение более 50 В (например, Д161-Д250).
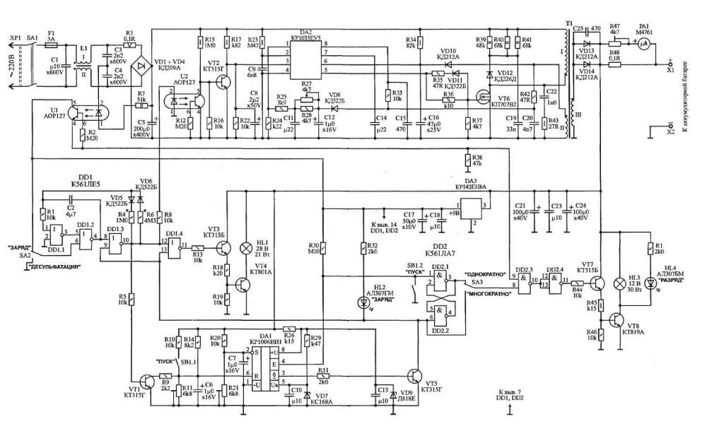
Если нет возможности найти мощный трансформатор, то схему пуско-зарядного устройства придется усложнить, добавив каскад усилителя на тиристоре и транзисторах (схема 2).
Схема 2 — Пуско-зарядное устройство своими руками с усилителем мощности.
Принцип работы ПЗУ с усилителем довольно прост. Устройство подключается к клеммам аккумулятора. Если заряд АКБ в норме, то напряжение не поступает с ПЗУ. В случае разряженного аккумулятора открывается тиристор, и электрооборудование получает питание от ПЗУ. Как только напряжение достигает 12/24 В, тиристоры закрываются (устройство отключается). Существует два типа тиристорных трансформаторных ПЗУ:
- двуполупериодные;
- мостовые.
При двуполупериодной схеме необходимо выбирать тиристор на 80 А, а для мостовой — от 160 А и выше. Диоды следует подбирать с учетом тока от 100 до 200 А. Транзистор КТ3107 можно заменить на КТ361 или другой аналог с аналогичными характеристиками (возможно, более мощный). Резисторы в управляющей цепи тиристора должны иметь мощность не менее 1 Вт.
https://youtube.com/watch?v=i7g8TFCqJeM
Бустеры и конденсаторные
ПЗУ аккумуляторного типа называются бустерами и представляют переносные АКБ, работающие по принципу блока переносного зарядного устройства. Они бывают бытовыми и профессиональными. Основное отличие в количестве встроенных элементов питания. Бытовые имеют ёмкость, достаточную для запуска авто с севшим аккумулятором. Им можно запитать только одну единицу техники. Профессиональные обладают большой ёмкостью и служат для запуска не одного авто, а нескольких.
Также советуем прочитать статью нашего эксперта, в которой рассказывается о том, как выбрать бустер для запуска двигателя.
Конденсаторные имеют очень сложную схему исполнения, и, следовательно, их невыгодно делать самостоятельно. Основная часть схемы является конденсаторным блоком. Стоят такие модели дорого, но являются портативным ПЗУ, способными запустить стартер даже со «сдохшим» аккумулятором. Частое использование приводит к очень быстрому износу аккумулятора, если он новый. Наибольшую популярность среди всех моделей получили Berkut (рисунок 1) с пусковыми токами 300, 360, 820 А. Принцип работы устройства заключается в быстрой разрядке конденсаторного блока и этого времени хватает для запуска ДВС.
Если сравнивать аккумуляторное и конденсаторное ПЗУ, то нужно учитывать особенности использования в конкретной ситуации. Например, при поездках по городу подойдёт аккумуляторный тип. В том случае, если происходят дальние поездки, то следует выбирать автономный тип ПЗУ, а именно конденсаторный.
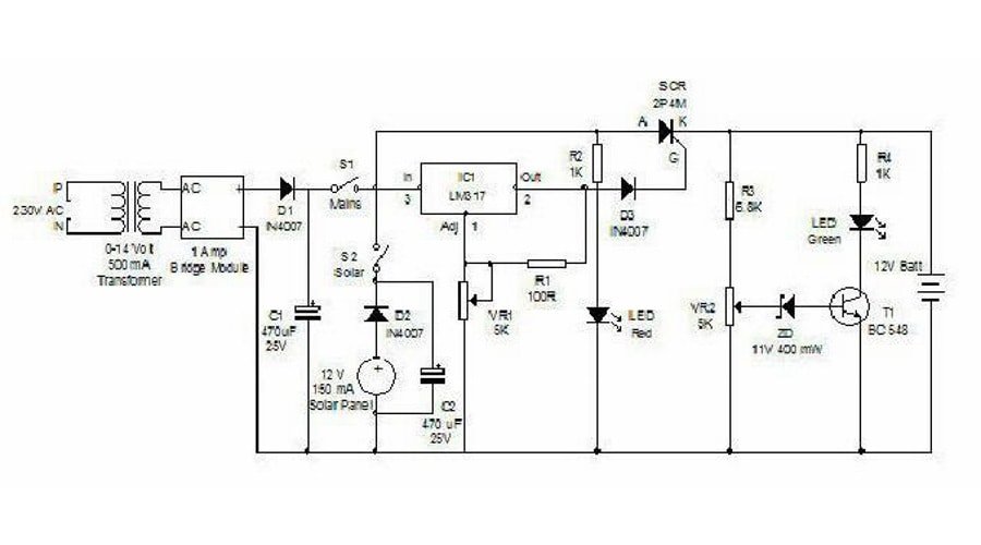
Устройства на основе импульсных БП
Еще одним вариантом является импульсное ПЗУ (схема 3). Это устройство способно генерировать токи до 100 ампер и более, в зависимости от используемых компонентов. ПЗУ представляет собой импульсный источник питания с генератором на базе микросхемы IR2153, выход которой реализован в виде стандартного повторителя на транзисторах BD139/140 или их аналогах. В импульсном блоке питания (ИБП) используются мощные транзисторные ключи типа 20N60, которые способны пропускать ток до 90 А и выдерживать напряжение до 600 В. В схеме также имеется однополярный выпрямитель с мощными диодами.
Схема 3 — Портативное пусковое устройство для автомобиля, собранное своими руками, с возможностью зарядки аккумулятора.
При подключении к сети через цепь «R1 — R2 — R3 — диодный мост» происходит зарядка электролитических конденсаторов C1 и C2, ёмкость которых пропорциональна мощности ИБП (2 мкФ на 1 Вт). Конденсаторы должны быть рассчитаны на напряжение 400 В. Через резистор R5 подается напряжение на генератор импульсов, которое постепенно увеличивается на конденсаторах и на микросхеме. Когда оно достигает 11 — 13 В, микросхема начинает генерировать импульсы для управления транзисторами. В результате на вторичных обмотках трансформатора появляется напряжение, открывается составной транзистор, и подается питание на обмотку реле, что плавно запускает стартер. Время срабатывания реле регулируется с помощью конденсатора.
Это ПЗУ оснащено защитой от токов короткого замыкания (КЗ) с помощью резисторов, которые выполняют функцию предохранителей. При возникновении КЗ они открывают маломощный тиристор, который замыкает соответствующие выводы микросхемы, прекращая её работу. Об отсутствии КЗ свидетельствует светодиод, который будет гореть. Если короткого замыкания нет, светодиод не будет светиться.
Пример расчёта
Для грамотного изготовления ПЗУ нужно произвести его расчёт. За основу берётся трансформаторный тип устройства. Ток АКБ в режиме запуска составляет Iст = 3 * Сб (Сб — ёмкость АКБ в А*ч). Рабочее U на «банке» составляет 1,74 — 1,77 В, следовательно, для 6 банок: Uб = 6 * 1,76 = 10,56 В. Для расчёта мощности, потребляемой стартером, например, для 6СТ-60 с ёмкостью в 60 А: Рс = Uб * I = Uб * 3 * С = 10,56 * 3 * 60 = 1 900,8 Вт. Если собрать устройство по этим параметрам, то получится следующее:
- Работа осуществляется вместе со штатной АКБ.
- Для запуска нужно подзаряжать АКБ в течение 12 — 25 секунд.
- Стартер крутится с этим устройством 4 — 6 секунд. Если запустить не получилось, то придётся повторять процедуру заново. Этот процесс оказывает отрицательное воздействие на стартер (значительно нагреваются обмотки) и срок службы АКБ.
Устройство должно быть намного мощнее (рисунок 1), так как ток трансформатора находится в диапазоне 17 — 22 А. При таком потреблении происходит падение U на 13 — 25 В, следовательно, сетевое U = 200 В, а не 220 В.
Рисунок 2 — Схематическое изображение ПЗУ.
Принципиальная электрическая схема состоит из мощного трансформатора и выпрямителя.
Исходя из новых расчётов для ПЗУ необходим трансформатор, мощность которого составляет около 4 кВт. При такой мощности обеспечивается частота вращения коленвала:
- карбюраторные: 35 — 55 оборотов в минуту;
- дизельные: 75 — 135 об/мин.
Для изготовления понижающего трансформатора желательно использовать тороидальный сердечник от старого мощного электродвигателя большой мощности. Плотность тока в трансформаторных обмотках составляет примерно 4 — 6 А/кв. мм. Площадь сердечника (железняка) рассчитывается по формуле: Sтр = a * b = 20 * 135 = 2 700 кв. мм. Если за основу взят другой магнитопровод, то нужно найти в интернете примеры расчёта трансформатора с этой формой железняка. Для расчёта количества витков:
- T = 30/Sтр.
- Для I обмотки: n1 = 220 * T = 220 * 30/27 = 244. Мотается проводом диаметра 2,21 мм.
- Для II: W2 = W3 = 16 * T = 16 * 30/27 = 18 витков из алюминиевой шины с S = 36 кв. мм.
После намотки трансформатора необходимо включить его и измерить ток холостой работы. Его значение должно быть менее 3,2 А. При намотке нужно равномерно распределять витки по площади каркаса катушки. Если ток холостого хода выше нужного значения, то убирают или доматывают витки на I обмотке. Внимание: II обмотку трогать нельзя, так как это приведёт к снижению коэффициента полезного действия (КПД) трансформатора.
Выключатель следует выбирать со встроенной теплозащитой, использовать только диоды, рассчитанные на ток 25 — 50 А. Все соединения и провода укладываются аккуратно. Провода следует использовать минимальной длины и многожильные медные с сечением свыше 100 кв. мм. Длина провода имеет значение, так как на нём могут быть потери U около 2 — 3 В при запуске стартера. Соединитель со стартером сделать быстросъёмным. Кроме того, чтобы не перепутать полярность, нужно наметить провода («+» — красная изоляционная лента, а «-» — синяя).
ПЗУ должно запускаться на 5 — 10 секунд. Если используются мощные стартеры (свыше 2 кВт), то питание однофазной сети не подойдёт. В этом случае нужно переделать ПЗУ под трёхфазный вариант. Кроме того, возможно применение уже готовых трансформаторов, но они должны быть довольно мощными. Подробный расчёт трёхфазного трансформатора можно найти в справочной литературе или интернете.
Вывод
Существует большое разнообразие моделей пусковых устройств для автомобилей. Наилучшим вариантом считается конденсаторный тип, однако его стоимость может быть довольно высокой, и не каждый водитель сможет его приобрести. Создать пуско-зарядное устройство самостоятельно не составит труда благодаря простой конструкции. Из всех доступных типов стоит выделить трансформаторные модели, так как они способны обеспечивать высокие токи.
Советы по безопасности при использовании ПЗУ
При работе с пусковым устройством (ПЗУ) для автомобиля важно соблюдать определенные меры безопасности, чтобы избежать несчастных случаев и повреждений как самого устройства, так и автомобиля. Ниже приведены основные рекомендации, которые помогут вам безопасно использовать ПЗУ.
1. Используйте качественные компоненты
Перед началом сборки ПЗУ убедитесь, что все используемые компоненты, такие как аккумуляторы, провода и соединения, имеют высокое качество и соответствуют необходимым стандартам. Некачественные детали могут привести к перегреву, короткому замыканию или даже возгоранию.
2. Соблюдайте полярность
При подключении ПЗУ к аккумулятору автомобиля крайне важно соблюдать полярность. Неправильное подключение может не только повредить устройство, но и вызвать серьезные проблемы с электроникой автомобиля. Всегда начинайте с подключения положительного (красного) провода, а затем отрицательного (черного).
3. Избегайте коротких замыканий
Короткие замыкания могут произойти, если провода соприкасаются друг с другом или с металлическими частями автомобиля. Убедитесь, что все соединения надежно изолированы, и избегайте работы с ПЗУ в условиях, где есть риск случайного контакта проводов.
4. Работайте в хорошо проветриваемом помещении
При использовании ПЗУ, особенно если вы работаете с аккумуляторами, важно обеспечить хорошую вентиляцию. Аккумуляторы могут выделять вредные газы, такие как водород, которые могут быть взрывоопасными. Работайте на открытом воздухе или в помещении с хорошей вентиляцией.
5. Храните устройство в безопасном месте
После сборки ПЗУ убедитесь, что оно хранится в недоступном для детей и домашних животных месте. Также избегайте хранения устройства в местах с высокой температурой или влажностью, так как это может негативно сказаться на его работоспособности.
6. Используйте защитные средства
При работе с электрическими компонентами всегда рекомендуется использовать защитные перчатки и очки. Это поможет избежать травм в случае случайного контакта с током или разлетающимися частями.
7. Регулярно проверяйте устройство
Периодически проверяйте состояние вашего ПЗУ. Убедитесь, что все соединения надежны, провода не повреждены, а аккумулятор не имеет признаков коррозии или утечек. Регулярное обслуживание поможет предотвратить возможные проблемы в будущем.
Соблюдение этих простых, но важных рекомендаций поможет вам безопасно использовать пусковое устройство для автомобиля и продлить срок его службы. Помните, что безопасность всегда должна быть на первом месте!
Вопрос-ответ
Можно ли завести машину пусковым устройством без аккумулятора?
Если подключить пуско-зарядное устройство (ПЗУ) к автомобилю без аккумулятора и включить зажигание, запуск может быть затруднён или невозможен. Vk.com. Несколько причин: в большинстве автомобилей цепь питания рассчитана на наличие АКБ, который стабилизирует напряжение.
В каком порядке подключать пусковое устройство?
Остановимся подробнее на том, как правильно подключить зарядное устройство к аккумулятору. Для начала подключите «+» красную клемму зарядного устройства к «+» аккумулятора. После чего подключите «-» чёрную клемму зарядного устройства к «-» аккумулятора.
Какой мощности должно быть пусковое устройство для авто?
Показатели пусковых токов подбираются под двигатель. Для бензиновых авто ток запуска составляет от 200 до 280 А, для дизелей — 300 А и выше. Но стоит добавлять к показателю от 30 до 50%, так как в морозы емкость батареи падает.
Советы
СОВЕТ №1
Перед началом сборки пускового устройства, тщательно изучите схемы и инструкции. Убедитесь, что у вас есть все необходимые компоненты и инструменты, чтобы избежать лишних перерывов в процессе работы.
СОВЕТ №2
Обратите внимание на выбор аккумулятора. Лучше всего использовать свинцово-кислотные или литий-ионные аккумуляторы, так как они обеспечивают высокую мощность и долговечность. Убедитесь, что аккумулятор соответствует требованиям вашей схемы.
СОВЕТ №3
При сборке устройства соблюдайте правила безопасности. Используйте защитные очки и перчатки, чтобы избежать травм, и работайте в хорошо проветриваемом помещении, особенно если вы используете химические вещества или проводите сварочные работы.
СОВЕТ №4
После завершения сборки протестируйте устройство на маломощных нагрузках, прежде чем использовать его для запуска автомобиля. Это поможет убедиться в правильности работы схемы и избежать повреждений вашего автомобиля.




